داوری تخصصی (Peer Review) چیست و فرایند انجام آن چگونه است؟
Peer Review که همترازخوانی، بررسی همکاران، داوری تخصصی، بررسی دقیق و داوری همتا ترجمه شده است، در سالهای اخیر با توجه به ظهور فناوریهای جدید و تقاضا برای انتشار سریع مقالات علمی، رشد چشمگیری داشته است. همانطور که میدانید داوران نقش محوری را در انتشارات علمی بازی میکنند. داوری تخصصی فرایندی است که مقالات تخصصی را بهصورت همه جانبه توسط متخصصین همان رشته بررسی و ارزیابی میکند. علیرغم انتقادهای موجود، Peer Review تنها روش گسترده و کاربردی برای ارزیابی مقالات علمی میباشد.
برای مثال انتشارات الزویر (Elsevier)، شرکت پیشگام بینالمللی در ارائهی راهکارهای اطلاعاتی علمی، جهت ارزیابی کیفیت و اعتبار ژورنالها و مقالات از روش داوری تخصصی (Peer Review) استفاده میکند. Peer Review حدود سیصد سال پیش در انجمن سلطنتی رسماً برای اولین بار بهعنوان راهکار ارزیابی مقالات و ژورنالها بهکار گرفته شد.
جزئیات فرآیند Peer Review
فرآیند داوری تخصصی برای ژورنالهای علمی در ده مرحله زیرخلاصه میگردد، اگرچه این مراحل بین ژورنالهای مختلف تا حدودی متفاوت میباشد. داوران باید به یاد داشته باشند که آنها به نمایندگی از خوانندگان ژورنال فعالیت میکنند و باید همواره مدنظر داشته باشند که آیا خوانندگان نشریه، آن مقاله را آموزنده و مفید خواهند دید یا خیر؟
ارسال مقاله به موسسه
در این مرحله نویسنده مقاله معمولا از طریق سیستم آنلاین یک نسخه از آن را به ژورنال مربوطه ارسال میکند.
ارزیابی اولیه توسط ژورنال
در این مرحله ترکیب و ساختار مقاله توسط ژورنال بررسی میگردد تا مطابق دستورالعملهای آن و شامل بخشهای مشخص شده باشد. در این بخش، کیفیت علمی مقاله بررسی نمیشود.
ارزیابی توسط سردبیر ژورنال
سردبیر ژورنال بررسی میکند که این مقاله به اندازه کافی ابتکاری، اصیل و در گسترهی موضوعی آن ژورنال باشد و کاستیهای اساسی در نگارش آن دیده نشود. در غیر اینصورت، این مقاله ممکن است بدون بررسی بیشتر رد شود.
اختصاص یک ویراستار
برخی از ژورنالها دپارتمان ویراستاری دارند و در این صورت جهت ادامه روند داوری تخصصی، مقاله برای آنها ارسال میشود.
ارسال دعوتنامه به داوران
در این مرحله دعوتنامهای به افرادی که تا حد ممکن در زمینه علمی مربوطه توانا و مجرب باشند و فاقد هرگونه تعارض منافع شناخته شده در زمینه مقاله مورد داوری باشند ارسال میگردد. تعداد این افراد در بین ژورنالهای مختلف متغیر است. معمولاً برای جلوگیری از طولانی شدن زمان انتظار نویسنده، حداقل یک داور وحداکثر سه داور برای هر مقاله دعوت میشود.
پاسخ به دعوتنامه
داوران پس از بررسی دعوتنامه با توجه به توانایی، تجربه و علایقشان نسبت به پذیرش یا رد دعوتنامه اقدام مینمایند. درصورت عدم پذیرش میتوانند نسبت به پیشنهاد افراد مستعد جهت داوری نیز اقدام نمایند.
نقد و بررسی مقاله
داوران زمان کافی را بهمنظور چندین بار مطالعه و بررسی مقاله صرف میکنند. درواقع، اولین مطالعه جهت شکلگیری ذهنیت و آشنایی اولیه با مقاله صورت میگیرد. درصورتی که در اولین مطالعه مشکلات جدی و عدیده مشاهده گردد، داور میتواند نسبت به رد مقاله اقدام کند. درغیر اینصورت، به تعداد بیشتری بررسی مقاله صورت میپذیرد و همچنین یادداشتی از بررسی دقیق مقاله و راههای مشخصی برای رفع خطاهای احتمالی موجود در مقاله نیز به صورت همزمان تهیه میگردد. در نهایت نتیجه بررسیها به همراه نظر نهایی رد یا تایید و یا درخواست بررسی مجدد مقاله به نویسنده اعلام میشود.
بررسی نظرات داوران
ژورنال جهت اخذ تصمیم نهایی، نظرات داوران را بررسی نموده و در صورتیکه اختلاف نظر قابل توجهی در آرا وجود داشته باشد، نسبت به دعوت تعداد بیشتری از داوران اقدام میکند.
اعلام نتیجه به نگارنده مقاله
ژورنال نتیجه و تصمیم نهایی را به همراه نکات بررسی شده توسط داوران به نگارنده مقاله ارسال میکند. ارسال یا عدم ارسال نام داوران بسته به موسسه متفاوت میباشد.
مراحل نهایی
اگر مقاله پذیرفته شود، اقدامات لازم جهت انتشار آن صورت میگیرد. در صورتیکه مقاله رد یا جهت بررسی مجدد به نگارنده مقاله ارسال گردد، وی میتواند با توجه به کامنتهای ارزشمند داوران نسبت به بهبود مقاله اقدام نماید. همچنین پس از اصلاح مقاله، نتیجه جهت بررسی مجدد به داوران ارسال میشود، مگر در شرایطی که آنها عدم تمایل به بررسی مجدد مقاله را اعلام کرده باشند. همچنین در صورتی که تنها مشکلات جزیی در مقاله دیده شده باشد، ممکن است ویراستار ژورنال، اقدام به ویرایش مقاله کند.
داوری تخصصی (Peer Review) فرایندی است که مقالات تخصصی را بهصورت همه جانبه توسط متخصصین همان رشته بررسی و ارزیابی میکند. علیرغم انتقادهای موجود، Peer Review تنها روش گسترده و کاربردی برای ارزیابی مقالات علمی میباشد.
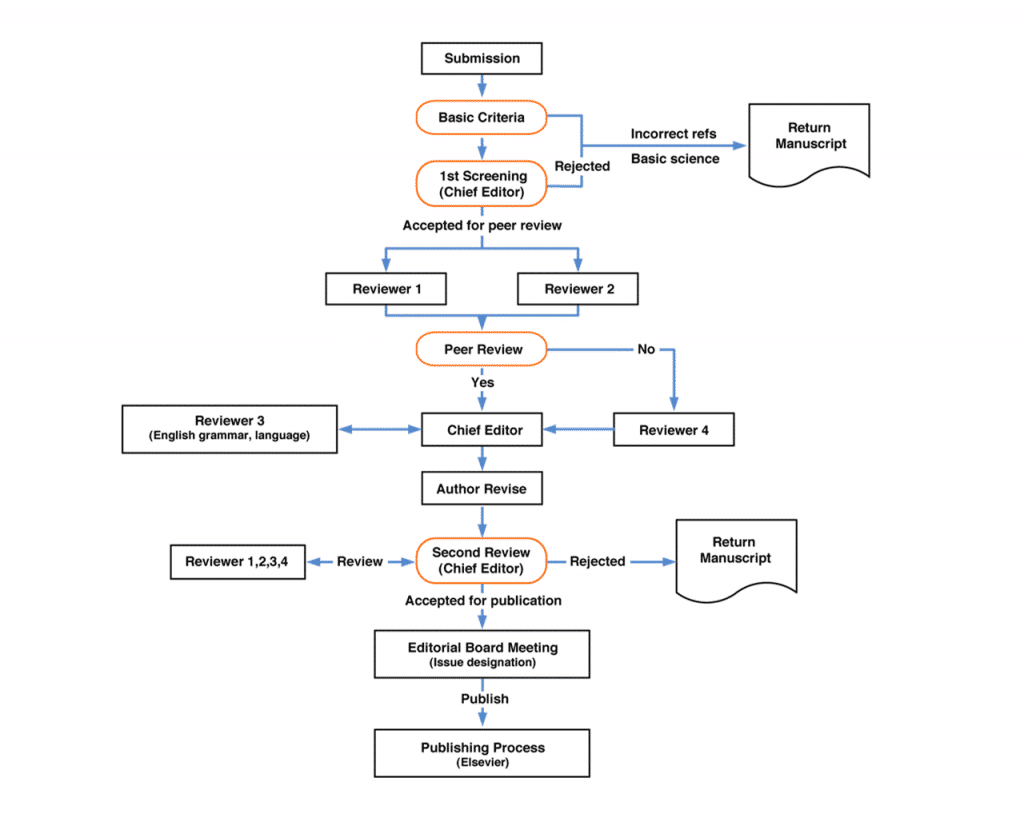
در نمودارهای زیر روند انجام Peer Review در موسسات الزویر (Elsevier) و وایلی (Wiley) قابل مشاهده است.

روشهای انجام داوری تخصصی (Peer Review)
سه روش رایج جهت داوری تخصصی به شرح زیر است:
روش یکسو کور (Single blind)
روشی که در آن داور از مشخصات نویسنده آگاه است. این روش رایجترین مدل ارزیابی در میان ژورنالهای علمی است.
مزایا:
- در این روش، داوری بدون نگرانی نسبت به انتقاد نگارنده مقاله صورت میگیرد.
- در بسیاری از موارد، آگاهی از سوابق علمی نویسندهی مقاله به داوری و ارزیابی صحیح و اصولی مقاله کمک میکند.
معایب:
- دخالت نظرات شخصی یا مغرضانه داور.
روش دوسو کور (Double blind)
در این روش، داوران و نویسندگان از هویت یکدیگر بیاطلاع هستند، این روش بیشتر در ارزیابی تخصصی مقالات علوم اجتماعی و انسانی رایج است.
مزایا:
- ارزیابی منصفانه و بهدور از قضاوت و تعصبات صورت میگیرد.
- نویسندگان و داوران در برابر انتقادات یکدیگر قرار نمیگیرند.
معایب:
- ممکن است نتوانیم ناشناس بودن نویسنده را تضمین کنیم و نویسنده با توجه به زمینه تحقیقات، منابع و سبک نوشتن قابل شناسایی باشد.
- در بسیاری از موارد آگاهی از هویت نویسندگان بررسی سرقت ادبی یا موارد مشکوک در مقاله را راحتتر میکند.
روش داوری باز (Open review)
در این روش نویسندگان و داوران از هویت یکدیگر مطلع هستند. این روش در برخی ژورنالها استفاده میشود. در این روش ممکن است انتشار مقاله نهایی به همراه هویت هر داور و نظراتش منتشر گردد.
مزایا:
- شفافیت در این روش حس پاسخگویی و احساس مسئولیت را در بین داوران تقویت میکند. این روش به طور کلی منجر به بالا رفتن سطح کیفیت مقالات خواهد شد.
- با توجه به اینکه هویت داوران به همراه مقالات منتشر میگردد، آنها تلاش بیشتری جهت ارزیابی کامل و دقیق مقالات از خود نشان میدهند.
معایب:
- برخی از داوران ممکن است حاضر به همکاری با یک ژورنال با سیستم باز نباشند. دلیل این امر نگرانی راجع به اطلاع یافتن دیگران از نظرات و ارزیابیهایشان است.
- بعضی داوران در جوامع تحقیقاتی کوچکتر و برخی مناطق جهان ترجیح میدهند مقالات پژوهشگران ارشد را مورد ارزیابی قرار ندهند.
دانلود رایگان مقاله از ایران پیپر


اگر تعداد داورها بالا بود بهتر جواب انها را بدهیم؟ تعداد داورهای بنده بر خلاف عادت که 2 3 و حداکثر 4 میشند 7 است